首页
关于力久
力久简介
荣誉资质
力久文化
力久资讯
加入力久
联系我们
专业团队
团队介绍
事业合伙人
服务产品
知产战略
专利获取
检索分析
争议解决
成果转化
国际业务
专利风险预警
科技咨询
合规体系
品牌建设
公司治理
并购重组
服务案例
知识产权综合服务
知识产权代理服务
知识产权信息服务
知识产权法律服务
知识产权咨询服务
知识产权运营服务
知识产权培训服务
商事法律服务
国家及各级政府项目案例
力久党建
工作动态
堡垒风采
学习交流
组织荣誉
IP课堂
联系我们
028-62011115 / 028-62011009
首页
关于力久
力久简介
荣誉资质
力久文化
力久资讯
加入力久
联系我们
专业团队
团队介绍
事业合伙人
服务产品
知产战略
专利获取
检索分析
争议解决
成果转化
国际业务
专利风险预警
科技咨询
合规体系
品牌建设
公司治理
并购重组
服务案例
知识产权综合服务
知识产权代理服务
知识产权信息服务
知识产权法律服务
知识产权咨询服务
知识产权运营服务
知识产权培训服务
商事法律服务
国家及各级政府项目案例
力久党建
工作动态
堡垒风采
学习交流
组织荣誉
IP课堂
联系我们
力久简介
荣誉资质
力久文化
力久资讯
加入力久
联系我们
相关阅读
速览!2026年全国知识产权局局长会议工作报告要点
回眸“十四五”知识产权事业步履铿锵
我国成为创新力上升最快的经济体之一
国家知识产权局 国家统计局关于2024年全国专利密集型产业增加值数据的公告(第661号)
国家知识产权局 工业和信息化部关于进一步加强光伏产业知识产权保护工作的意见
关于发布《商标代理机构业务宣传行为规范》公告
国家知识产权局办公室关于公布2024年度及近五年备案的专利实施许可合同有关数据的通知
关于商标网上查询系统等对接国家知识产权公共服务平台统一身份认证系统的通知
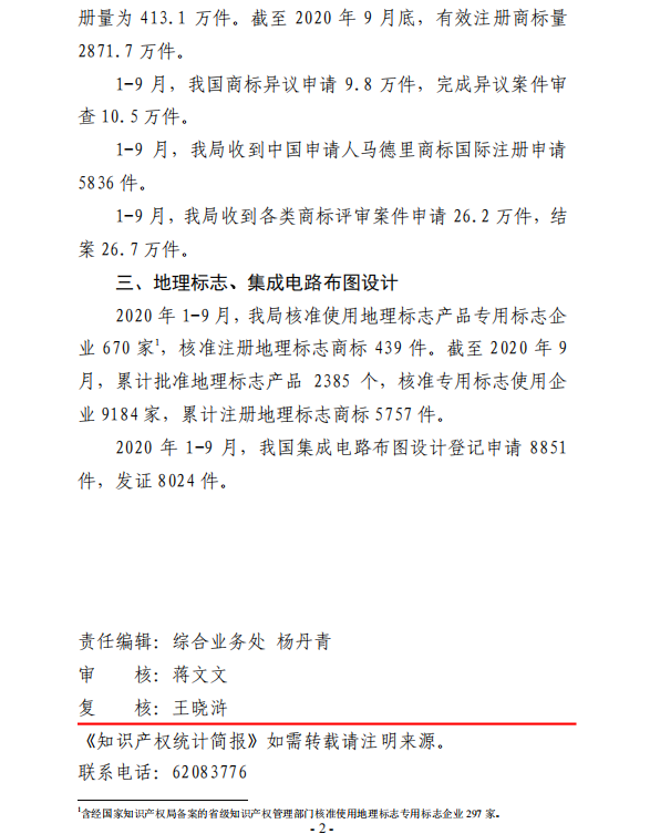
2020年1-9月知识产权主要统计数据
来源:力久律所 | 发布时间:2020-10-26 | 浏览次数:1068次 | 作者:四川力久律师事务所
来源:国家知识产权局
上一条:
十九届五中全会来了!九图带你了解
下一条:
一图了解专利法四次修改亮点
返回列表
关于力久
力久简介
荣誉资质
力久文化
力久资讯
加入力久
联系我们
专业团队
团队介绍
事业合伙人
服务产品
知产战略
专利获取
检索分析
争议解决
成果转化
国际业务
专利风险预警
科技咨询
合规体系
品牌建设
公司治理
并购重组
服务案例
知识产权综合服务
知识产权代理服务
知识产权信息服务
知识产权法律服务
知识产权咨询服务
知识产权运营服务
知识产权培训服务
商事法律服务
国家及各级政府项目案例
力久党建
工作动态
堡垒风采
学习交流
组织荣誉
四川力久律师事务所
联系电话
028-62011115 / 028-62011009
公司地址
成都市武侯区长华路19号万科汇智中心11楼1115号
邮箱地址
lijiu@sclijiu.com
在线客服
电话联系
微信联系
联系我们
-
电话:028-62011115 / 028-62011009
地址:成都市武侯区长华路19号万科汇智中心11楼1115号
邮箱:lijiu@sclijiu.com
扫描识别二维码联系我们咨询