相关阅读
2020年新《著作权法》修改对照表
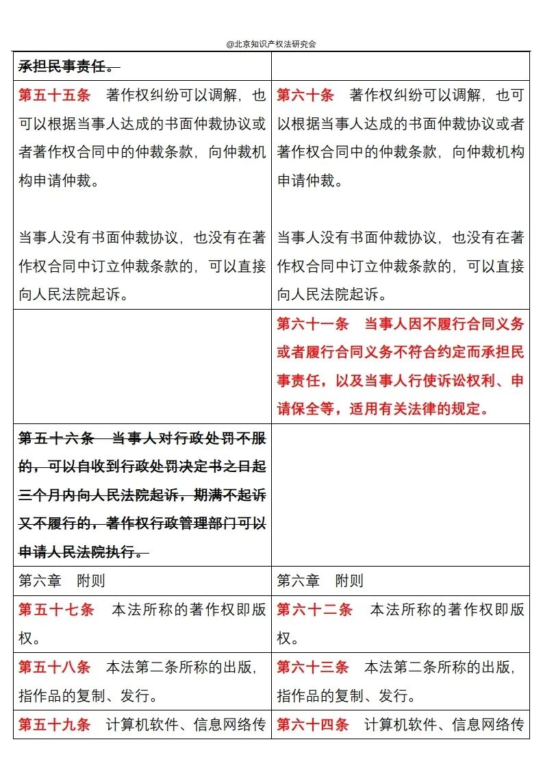
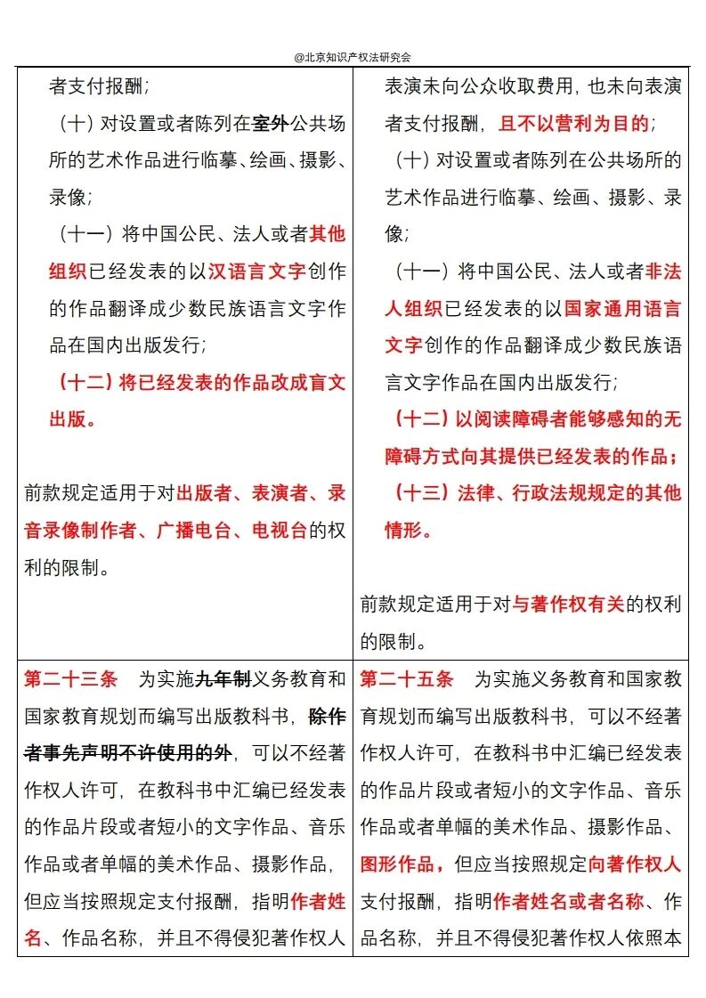
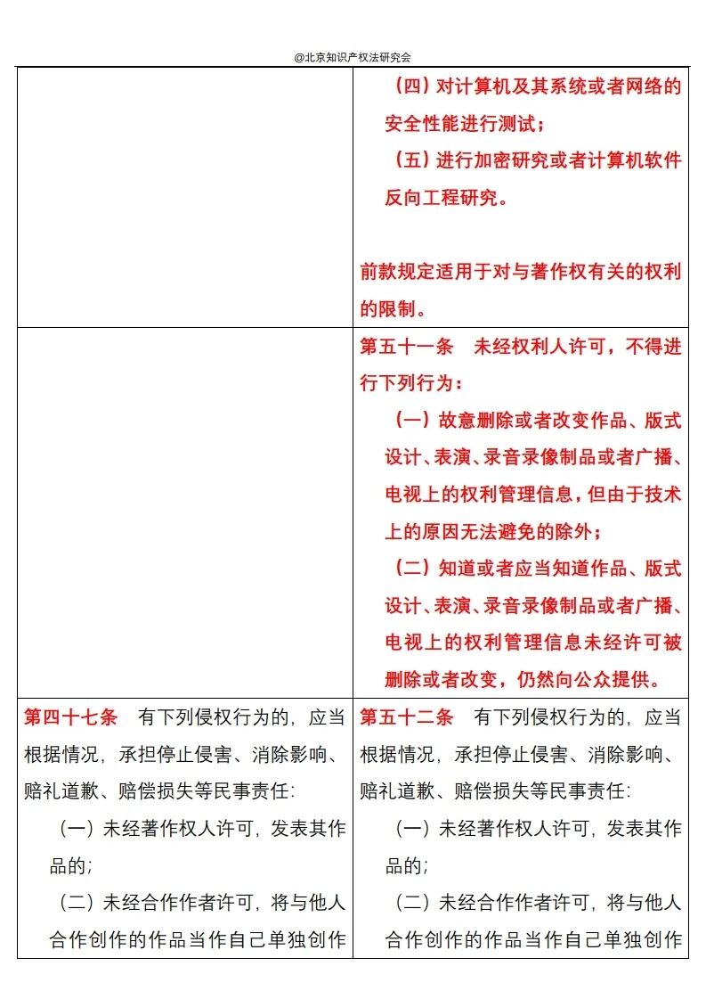
凡例 1、“著作权法(2010)”,为《中华人民共和国著作权法(2010修正)》。 2、“著作权法(2020)”,为根据中华人民共和国第十三届全国人民代表大会常务委员会第二十三次会议于2020年11月11日通过的《 全国人民代表大会常务委员会关于修改<中华人民共和国著作权法>的决定》所整理。中华人民共和国主席令第62号。 3、本对照表,遵照现行著作权法(2010)条款顺序,与著作权法(2020)对应条款进行比对。 4、增加文字、顺序调整等文字变动,以红色粗体字标出。删减部分为黑色加粗字体,并带有删除符号。 来源:北京知识产权法研究会


联系电话
公司地址





