今天,国务院机构改革方案提请十三届全国人大一次会议审议。根据该方案,改革后,国务院正部级机构减少8个,副部级机构减少7个,除国务院办公厅外,国务院设置组成部门26个。具体调整情况如下:
一、国务院组成部门调整
1、组建自然资源部。
不再保留国土资源部、国家海洋局、国家测绘地理信息局。
2、组建生态环境部。
不再保留环境保护部。
3、组建农业农村部。
不再保留农业部。
4、组建文化和旅游部。
不再保留文化部、国家旅游局。
5、组建国家卫生健康委员会。
不再保留国家卫生和计划生育委员会。不再设立国务院深化医药卫生体制改革领导小组办公室。
6、组建退役军人事务部。
7、组建应急管理部。
不再保留国家安全生产监督管理总局。
8、重新组建科学技术部。
9、重新组建司法部。
不再保留国务院法制办公室。
10、优化水利部职责。
不再保留国务院三峡工程建设委员会及其办公室、国务院南水北调工程建设委员会及其办公室。
11、优化审计署职责。
不再设立国有重点大型企业监事会。
12、监察部并入新组建的国家监察委员会。
不再保留监察部、国家预防腐败局。
改革后,除国务院办公厅外,国务院设置组成部门26个。

二、国务院其他机构调整
1、组建国家市场监督管理总局。
不再保留国家工商行政管理总局、国家质量监督检验检疫总局、国家食品药品监督管理总局。
2、组建国家广播电视总局。
不再保留国家新闻出版广电总局。
3、组建中国银行保险监督管理委员会。
不再保留中国银行业监督管理委员会、中国保险监督管理委员会。
4、组建国家国际发展合作署。
5、组建国家医疗保障局。
6、组建国家粮食和物资储备局。
不再保留国家粮食局。
7、组建国家移民管理局。
8、组建国家林业和草原局。
不再保留国家林业局。
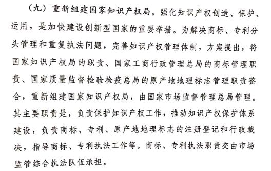
9、重新组建国家知识产权局。
(图片截取自国务院机构改革方案及关于国务院机构改革方案的说明)
10、调整全国社会保障基金理事会隶属关系。
11、改革国税地税征管体制。将省级和省级以下国税地税机构合并。
国务院组成部门以外的国务院所属机构的调整和设置,将由新组成的国务院审查批准。
来源|人民日报


联系电话
公司地址





